PowiGaN for Next-Generation AI Data Centers
The demands of AI computing are driving data center power architectures toward higher efficiency and power density. The capabilities of 1250 V and 1700 V PowiGaN gallium-nitride (GaN) technology for next-generation power architectures are explained in a new whitepaper from Power Integrations (PI). The paper was published at the 2025 OCP Global Summit, where NVIDIA shared insights on the transition to 800 VDC data center power to support megawatt-scale racks.
Find out the latest on 800 VDC at the 2025 OCP Summit
1250 V / 1700 V PowiGaN for 800 VDC AI Data Centers
PI's industry-first 1250 V PowiGaN HEMTs are ideally suited to meet the power density and efficiency requirements (>98%) of the 800 VDC architecture.
A single 1250 V PowiGaN switch realizes greater power density and efficiency than either stacked 650 V GaN FETs or competing 1200 V SiC devices. GaN enables much higher switching frequency than SiC and can provide a pathway to meeting the increasing power density demands of applications such as AI data centers, while maintaining high efficiency.
- Simpler gate driver, higher short-circuit tolerance, and safer turn-off behavior with cascode structure
- High switching frequency for better efficiency and thermal performance
- Proven reliability record
- Highest efficiency power conversion with a 33% reduction in energy loss

The PowiGaN Advantage
Power Integrations leads the industry in offering the most advanced GaN power semiconductor technology, with the only 1250 V and 1700 V GaN switches in volume production. Among the benefits:
- Lower switching losses
- Higher efficiency
- Smaller, lighter designs
Our 1250 V PowiGaN technology enables direct 800 V to 12 V conversion in a simple half-bridge topology, delivering unmatched power density—a critical advantage for server boards where every millimeter of space and headroom matters.
Why PowiGaN Leads the Way
- Proven Reliability
Years of field-proven performance in demanding environments - Highest Efficiency Flyback Converters
Up to 95% efficiency across the full-load range - Compact Thermal Design
Supports up to 200 W output in enclosed adapters without heatsinks - Broad Voltage Range
Available in 750 V, 900 V, 1250 V, and 1700 V switch options - Cascode Architecture
Simplifies gate drive design, improves short-circuit tolerance, and ensures safe, reliable switching - High-Frequency Switching
Enables better efficiency, smaller magnetics, and superior thermal performance
Download the PowiGaN Technology product flyer.
Ready to learn more about GaN and PowiGaN?
Video Insights into High-Performance GaN
Setting the Standard for Quality & Reliability
Power Integrations has full control over the manufacturing process of its PowiGaN devices, conducting extensive tests specifically designed to ensure the initial quality, robustness, and long-term reliability of PowiGaN-based products.
First 1700 V GaN Power Device
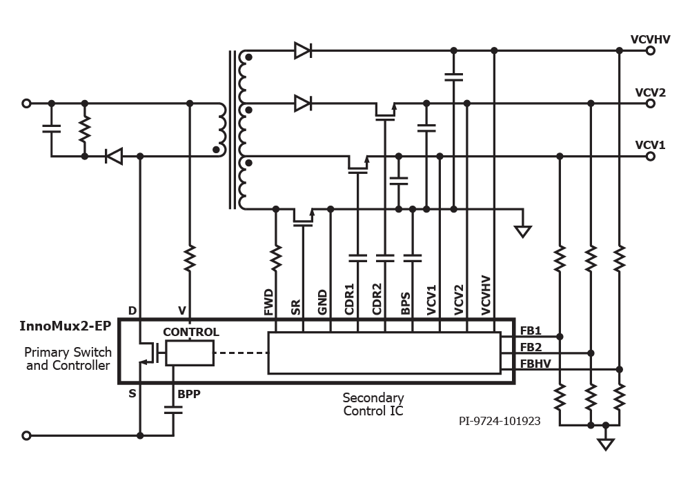
The InnoMux-2 flyback switcher IC, featuring the 1700 V GaN switch is reviewed. The design evaluation board achieves 90% efficiency in a 60 W industrial power supply with two independently regulated outputs and no DC-DC post-regulators.
Auxiliary Power Supplies in 800 VDC Data Centers
The InnoMux™2-EP IC's integrated 1700 V PowiGaN switch supports up to 1000 VDC input voltage, while its SR Zero Voltage Switching (ZVS) operation provides >90.3% of 12 V system efficiency in a liquid-cooled, fan-less 800 VDC architecture.
Related Reference Designs
- DER-1025 - 60 W Isolated Flyback Adapter Using InnoSwitch3-EP (1250 V PowiGaN Switch)
- DER-982 - 60 W Isolated Flyback Adapter Using InnoSwitch3-EP (900 V PowiGaN Switch)
- DER-868 - 60 W Power Supply Using InnoSwitch3-EP (750 V PowiGaN Switch)
- RDR-1053 - 60 W Dual-Output Flyback Power Supply for Industrial Applications Using InnoMux2-EP (1700 V PowiGaN)
Explore how PowiGaN can up-level your AI data center system.




